明富独家 |透视地方,聚焦地方核心任务及受益股


随着2017年全国各大省份、直辖市以及自治区地方的陆续展开,2016年各地经济发展状况、2017年各地经济目标以及工作重心也相应出台,我们归纳总结了地方工作经济会议发布的信息,分析了地方聚焦的点,。


一、地方聚焦十大关键词


自1月7日起,2017年省级地方“”陆续开幕,基于对目前已经召开的地方公布的相关信息的分析,我们总结出了地方聚焦的10大关键词:GDP、楼市调控、国企改革、供给侧结构性改革、自贸区、扶贫、保障民生、、雾霾防治、京津冀一体化。



,有利于改革的全面深化推进。从各地发布的报告来看,地方政府多数定调“稳中求进”的总基调,会议集中关注的也是供给侧结构性改革、、国企改革、。,对政策通畅实施起到了积极作用,有利于改革的全面深化推进,助力中国经济结构转型的进程推动。


地方重点关注供给侧结构性改革、、国企改革、节能环保。我们对目前公布的报告中各地方政府的重点关注内容做了整理,可以发现地方重点关注的部分在于供给侧结构性改革、、国企改革、节能环保,表明各地方政府2017年的工作重点集中于加强去产能,推动产业结构改革、经济增长不能以牺牲环境为代价以及推动供给侧改革深化上,值得注意的是,地方报告中以混改为突破口的国企改革相关政策尤为密集,在国企改革已经进入以混改为突破口的2.0阶段背景下,,未来在国企改革可能出现新的突破,尽管去产能尚在推进,改革尚未功成,经济仍有下行压力,但在政策重点关注部分仍有结构性投资机会可期。


二、地方透露出的信息和机会


(一)国企改革:混改是突破口


从政府工作报告看地方国改推进,混改是核心。每年期间发布的政府工作报告可被视为当年的政府施政纲领,统计14年以来各省政府工作报告,发现几乎所有省份都将国企改革写入当年政府工作报告,且对国改计划部署不断细化。以上海市政府工作报告为例,14-16年对国改的表述依次为:深化国资改革带动国企改革→深化国资国企改革,加快开放性市场化重组,稳步发展混合所有制经济→深化国资国企改革,制定实施混合所有制改制…等一批配套细则,实质性启动国有资本流动平台运作。而回顾看16年上海国企改革围绕国盛和国际集团两大国资运营平台,推进了混改、资产整合等一系列改革动作,政府工作报告具备很强的政策指引作用。17年几乎所有的地方关键词聚焦地方国企改革推进,地方国企改革有望成为贯穿全年的主线。


(二)供给侧改革:纵深发展,把握区域和农业两条主线


把握区域和农业两条主线。:“2017年是实施“十三五”规划的重要一年,是供给侧结构性改革的深化之年。同时,结合各地实际情况,能源大省更多把供给侧结构性改革(三去一降一补)摆在更加重要的位置,比如河北、山西、内蒙古等。


2016年去产能取得重要进展,2017年,钢铁大省河北、煤炭大省山西、内蒙,去产能力度不减,山西在任务中明确退出煤炭产能2000万吨,钢铁产能170万吨,相比去年完成情况(退出煤炭产能2325万吨,淘汰钢铁产能82万吨)未显著减少。河北明确年内压减炼钢产能1562万吨、炼铁1624万吨,相比去年完成情况(压减炼钢产能1624万吨、炼铁1761 万吨)未显著减少。、煤炭行业化解过剩产能”在能源大省已经加快落地。


从指标安排上看,2017年去产能力度不减。在供给侧去产能加速出清的逻辑下,钢铁、煤炭行业产能过剩情况的加速缓解,有利于价格进一步恢复。另外,还将扩展至水泥、玻璃、电解铝、船舶四大过剩产能行业,以及汽车、新能源、石墨烯等行业的落后产能或将入列,周期行业改革进入攻坚战。


此外,,很多省份也将其纳入到“头号任务”中,预计在增加高品质农产品供给、改革粮食收储制度等方面会有所突破,关注重点省份的农业企业,以及农产品价格。


(三):中国走出去的重要推手


把握区域和基建两条主线。今年国际合作高峰论坛已确定在5月中旬在北京召开,这将是中国首次主办由自己首倡发起的国际合作协议的高峰论坛,重要性不同以往。对比2016年的政府工作计划,今年内容比重显著增加,内容扩展至区域自贸、交通建设、富余产能输出及国际产能合作四大维度。


具体到投资逻辑,我们认为应当把握区域和基建两条主线,一方面,“”核心区的发展空间打开;另一方面,基础设施建设相关产业迎来更大的增量市场。在梳理区域线索前,应该认识到“”国内核心区的关键取决于相关区域在与沿线重点国家合作中的战略地位,而中亚和东南亚是重要合作主体,与中亚和东盟接壤的新疆、西藏、广西、云南是重点区域。此外,新疆和福建分别被定位为“丝绸之路经济带核心区”和“21世纪海上丝绸之路核心区”,无疑需要高度重视。同时,沿线港口类公司也需重点关注。

   

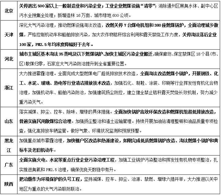
(四)节能环保:我和蓝天有个约会


空气治理确定性最高。环保成为2017年省级地方的关键词,着墨较往年显著增多,约19个省、市政府工作报告均涉及环境治理的相关内容,节能环保产业作为大力发展战略新兴产业及产业结构升级的路径,成为地方热点之一,大气污染、水环境是治理要点。


在保障环保目标达成方面,、干部问责等相关措施也较往年趋严,主要包括:(1)、严厉惩罚偷排超排企业,(2)、党政领导终身追责制,(3)、实行离任环境审计。我们预期,,增加生态考核权重、问责与约谈为地方政府官员带来不小的从政压力,进而对当地企业治污减污与生态环境治理带来直接需求,同时促进企业在前端的节能管理与污染治理。


三、地方投资机会


接下来我们对各省工作目标和施政纲领进行梳理,归纳出各省市的“头号任务”,反应出2017年各省市的工作重心,并给出相关受益个股。

免责声明   

 本栏目提供的任何思路和建议,仅供参考,投资风险自负。