【张锦 等】中国对东盟国家出口量预测


《中国—东盟研究》系由中国—东盟区域发展协同创新中心主办、广西大学中国—东盟研究院承办,国内外知名专家组成编辑委员会,中国社会科学出版社出版,面向国内外公开发行的学术出版物。为将其创办成为具有鲜明特色、兼具权威观点,在国内外具有一定影响力的学术出版物,现面向国内外从事相关领域研究的学者们征稿。


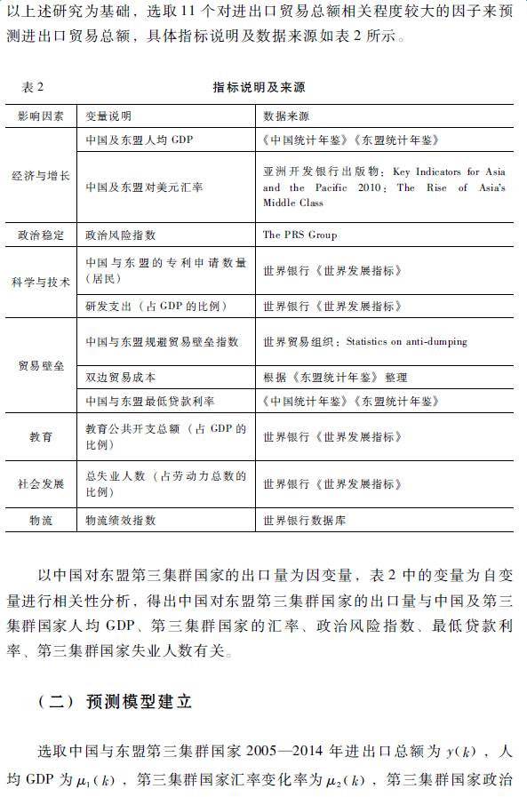
来稿要求作者严格遵守学术规范,引用的文献、观点和主要事实要注明来源。独著或第一作者原则上须具有副高及以上职称或具有博士学位。来稿一般不超过15000字为宜。来稿一经录用,我们将视情给予稿酬。




Prediction of China's Exports to ASEAN Countries

Zhang Jin, Tang Hailin, Li Guoqi and Ruan Yan


Abstract  Forecasting exports to ASEAN is an important precondition for China to formulate and adjust its policy of foreign trade. Due to various conditions of ASEAN countries, the single forecasting method cannot predict exports accurately. Considering ASEAN countries’ economic development level, imports from China and the relations with China, we divide ASEAN countries into three clusters. According to the different application of each forecasting method, cubic exponential smoothing method is chosen to predict China's export volume to the first and second cluster countries, and the improved multi-hierarchic recursive regression algorithm is used to forecast China's export volume to the third cluster countries. Based on the prediction of exports to ASEAN and great potential for cooperation, we put forward some countermeasures and suggestions.


Key words  Stratification of ASEAN Countries; Exports; Cubic Exponential Smoothing Method; Improved Multi-hierarchic Recursive Regression Algorithm


Authors  Zhang Jin, Professor and Doctorial Tutor, School of Transportation and Logistics of Southwest Jiaotong University, Executive Director at the branch center of China-ASEAN Collaborative Innovation Center for Regional Development. Tang Hailin, Postgraduate for master’s Degree, School of Transportation and Logistics of Southwest Jiaotong University .


本文为作者个人观点,不代表中国—东盟研究院微信平台观点

文章来源:《中国—东盟研究》2017年第一辑