史上最全面的2016医疗器械行业蓝皮书重磅出炉(上)





第1部分 医疗器械行业基本概况

1.1 医疗器械的奥氏定义

谈到医疗器械,你首先会想到什么呢?相信大部分人会想到:体温计、血压计、轮椅等常见家用医疗器械;而熟悉医院的人还会联想到做检查时接触到的真空采血管、超声、X光机等;没错,这些都是医疗器械。可是你是否知道:避孕套、隐形眼镜、电动牙刷、早孕测试棒这些也是医疗器械?医疗器械包含范围那么广,应该如何界定呢?或许我们可以从全球医疗器械的定义来分析一下,以便加深对行业的理解。


1.1.1美国对医疗器械的定义

首先,,美国食品及药物管理局(Foodand Drug Administration ,FDA)对医疗器械的定义:

医疗器械是指符合以下条件的仪器、设备、器具、机器、用具、植入物、体外试剂或校准器,或者其他相似或相关物品,包含零部件或配件,它是:

记载于正式的国家处方,或美国药典,或其附录;

疾病的诊断、预防、监护、治疗或者缓解,作用于人类或者其他动物

影响人体或其它动物的结构或功能,并且不是通过在人体或动物体内的化学反应来达到既定预期用途,也不是依靠产生代谢变化来获得任何其既定预期用途。

美国是全球最大的医疗器械市场,市场价值极高;只有符合以上定义的产品方被看作医疗器械。在此定义下,不仅医院内各种仪器与工具,而且连消费者可在一般商店购买的眼镜框、眼镜片、牙刷与按摩器等都属于FDA管理范围。


1.1.2欧盟对医疗器械的定义

然后,我们再来看看另一个医疗器械大市场——欧盟对医疗器械的定义。欧盟医疗器械指令(MDD,93/42/EEC )对医疗器械的定义:

制造商预定用于人体以下目的的任何仪器、装置、器具、材料或其他物品,无论它们是单独使用还是组合使用,包括为其正常使用所需的软件:

——疾病的诊断、预防、监视、治疗或减轻;

——损伤或残障的诊断、监视、治疗、减轻或修补;

——解剖学或生理过程的探查,替换或变更;

——妊娠的控制。

医疗器械不是通过药理学、免疫学或代谢作用等方式在人体内或人体上达到其预定的主要作用,但这些方式有助于其功能的实现。

由于欧盟对体外诊断试剂和有源植入医疗器械另有特殊要求,所以该定义并不包含以上两类,但该定义的描述也基本囊括了大部分的医疗器械。同时,该定义与国际通用的ISO13485标准也十分类似。


1.1.3ISO13485对医疗器械的定义

全球广泛使用的医疗器械质量管理体系ISO13485,对医疗器械下的定义:

制造商的预期用途是为下列一个或多个特定目的用于人类的,不论单独使用或组合使用的仪器、设备、器具、机器、用具、植入物、体外试剂或校准器、软件、材料或者其他相似或相关物品。这些目的是:

-疾病的诊断、预防、监护、治疗或者缓解;

-损伤的诊断、监护、治疗、缓解或者补偿;

-解剖或生理过程的研究、替代或者调节;

-支持或维持生命;

-妊娠控制;

-医疗器械的消毒;

-通过对取自人体的样本进行体外检查的方式来提供医疗信息。

其作用于人体体表或体内的主要设计作用不是用药理学、免疫学或代谢的手段获得,但可能有这些手段参与并起一定辅助作用。


1.1.4中国对医疗器械的定义

2014年,,其中对医疗器械的定义是:

医疗器械,是指直接或者间接用于人体的仪器、设备、器具、体外诊断试剂及校准物、材料以及其他类似或者相关的物品,包括所需要的计算机软件;其效用主要通过物理等方式获得,不是通过药理学、免疫学或者代谢的方式获得,或者虽然有这些方式参与但是只起辅助作用;其目的是:

(一)疾病的诊断、预防、监护、治疗或者缓解;

(二)损伤的诊断、监护、治疗、缓解或者功能补偿;

(三)生理结构或者生理过程的检验、替代、调节或者支持;

(四)生命的支持或者维持;

(五)妊娠控制;

(六)通过对来自人体的样本进行检查,为医疗或者诊断目的提供信息。

通过对比可知,我国基本沿用了ISO13485对医疗器械的定义,充分表明国家推动医疗器械行业国际化的决心。


1.1.5医疗器械的奥氏定义

以上是几个具有代表性的官方医疗器械定义,客观来说都比较复杂难记。

作为中国医疗器械咨询行业的创建者,为了推动医疗器械行业的市场普及,让更多的人来了解医疗器械行业、认识医疗器械行业、推动医疗器械行业,奥咨达依据多年以来的行业经验以及对医疗器械的深刻理解,总结了一个简洁易懂的定义,可以帮助更多的人去快速的理解和记忆什么是医疗器械。

奥氏医疗器械定义:在医院,除了人(患者和医护)和药品,基本都是医疗器械。?


1.2医疗器械生命周期四要素

医疗器械的生命周期是指医疗器械研发到诞生、使用,直至报废的全过程。医疗器械作为保障人的健康,避免人身伤害的特殊产品,,加强对医疗器械产品生命周期的管理,以确保产品的安全、有效和质量可控。这使得医疗器械区别于普通商品,在医疗器械生命周期管理中,颁布了很多特别针对研发、生产、注册、,要求在研发阶段保证医疗器械的全面性、生产阶段保证器械的持续稳定性、注册阶段证明器械的安全性和有效性、销售阶段决定器械的市场生命期。

因此,研发、生产、注册、销售是医疗器械生命周期的四个关键要素。


1.2.1医疗器械的研发

医疗器械不同于其他一般的产品,在研发过程中有着自己独特的特点。

首先,医疗器械设备研发具有难度大、跨学科的特点。现代医疗器械的研发是知识密集、综合性、技术含量很高的产业,不仅涉及到医学、机械,还涉及到计算机、生物材料、信息、核技术、超导等多个行业,这使得医疗器械的研发难度比一般的工业产品难。


其次,医疗器械的研究还具有研发周期长、投资大、风险大的特点。一个新产品从预研,到样机试制,再到动物实验、测试转化,以及后期的临床试验和注册报批,整个过程往往需要两年以上。这个过程需要投入的资金大,周期长,因此风险巨大。


第三,医疗器械的研发还具有质量要求高、法规要求严格的特点。医疗器械关系着人的身体健康,一旦出现问题,面临的不仅仅是巨额的赔偿,很可能造成严重的生命危险,要负刑事责任。所以,。


因此,医疗器械研发有难度大、风险高、周期长、投资大、质量要求高、法规要求严格等特点。市场需求驱动,政府产业政策引导,产学研结合,社会资金参与,都对产品研发起到重要作用。同时,高风险、高投入、高回报的行业特性,使得医疗器械的研发需要以企业为主体,政府部门、研究机构、检验检测机构、临床单位、金融机构、产业咨询、行业协会等相关组织有机的结合。研发的成效在一定程度上决定于这个生态环境的系统完整性及其成熟程度。


1.2.2医疗器械的生产

医疗器械是救死扶伤、防病治病的特殊产品,其质量的基本要求是安全有效、可控。医疗器械的生产是医疗器械产业的基础,,是保障医疗器械的安全、有效的关键一步。近年来,。各国政府纷纷通过政策或法规的手段进一步加强对医疗器械生产企业的监督管理、确保上市医疗器械的安全有效。如美国通过实施医疗器械GMP、欧盟也采用医疗器械指令等法规来对医疗器械生产企业提出法规要求。因此,在医疗器械生产环节既需要质量体系的建立也需要特别关注法规的要求。


(1)ISO13485标准

ISO13485标准作为全球医疗器械行业应用最广、认知度最高的质量管理体系标准,对全球医疗器械产业发展和规范管理起到了无可替代的重要指导作用。ISO13485标准的名称为《医疗器械质量管理体系用于法规的要求》。该标准科学、系统、全面而又恰当地提出了对医疗器械组织的管理要求。它从客观上提出了医疗器械组织要从技术和管理上具备一种能力,这种能力能够保证稳定地提供合格的医疗器械产品,或者说满足顾客需求和法规要求的安全有效的医疗器械产品。标准中的所有内容都是对医疗器械组织在质量管理体系方面提出的要求,至于如何达到这些要求,标准中没有给出任何方法。因此,只有准确和充分理解标准的每一条款,结合组织自身的特点建立和实施质量管理体系,并以标准的要求为准绳来评价组织质量管理体系的符合性和有效性。


(2)《医疗器械生产质量管理规范》要求

我国政府根据我国医疗器械生产企业实际情况,制定《医疗器械生产质量管理规范》(GoodManufacturing Practice,GMP)提出法规要求和质量体系要求,以确保我们国产医疗器械的安全有效,为人民健康安全负责。医疗器械GMP作为法规要求,是对《医疗器械监督管理条例》中关于医疗器械生产企业开办条件和质量体系要求的细化,是对生产企业市场准入的强制要求。凡已颁布并开始实施医疗器械GMP实施指南的品种,其检查合格结果作为核(换)发《医疗器械生产企业许可证》的必备条件,同时也是各级药品监督管理部门进行监督检查的法定依据。GMP管理包括:机构与人员、厂房与设施、设备、文件管理、设计开发、采购、生产管理、质量控制、销售和售后服务、不合格品控制。


1.2.3医疗器械的注册

医疗器械注册,是食品药品监督管理部门根据医疗器械注册申请人的申请,依照法定程序,对其拟上市医疗器械的安全性、有效性及其结果进行系统评价,以决定是否同意其申请的过程。,获得合法的上市通行证。因此,。医疗器械注册包括:生产厂房的基础建设、生产设备和检验设备的配备、质量体系和产品技术要求的建立、动物实验、产品检测、人体临床试验、注册文件编写等过程,涉及到医疗器械制造商、、医院、检测机构、第三方服务商等等。


医疗器械产品的注册过程包括申请企业需做的前期工作、申请受理、技术审评、行政审评、证件发放五个环节。我国对医疗器械按照风险程度实行分类管理,按照医疗器械类别和生产属地的不同,由不同级别的食品药品监督管理部门负责注册:

 

医疗器械注册管理是对研发的医疗器械产品,在使用中的安全性和有效性进行符合性认定,是建立医疗器械生产质量控制和市场监督的依据。通过对医疗器械的注册管理,对批准的产品给予特定的标志(注册号)并建立技术档案,形成上市后的市场监督的依据。因此,医疗器械产品注册是联系产品研发和产品上市销售的关键纽带。


1.2.4 医疗器械的销售

随着经济的发展、人口的增长、社会老龄化程度的提高,以及人们保健意识的不断增强,全球医疗器械市场需求持续快速增长。2015 年全球医疗器械市场规模约3840 亿,占全球医药市场规模的33%。近年器械市场的增长速度持续高于药品市场,预测该趋势仍将持续。从全球范围来看,医疗器械的投资周期较短,投资回报非常可观。医疗器械市场销售需要特别关注以下的特点。


(1)品种多样化和个性化程度高

器械产品纷繁复杂,多样化和个性化程度高。因为品类的多样性,导致每一个单产品的市场规模都较小。因为较多的器械耗材研发灵感来自临床医生,企业与医生共同研发,在现有产品基础上进行改进能够衍生非常多的新品,个性化的程度也很高。为某一类型的病人定制产品的案例不在少数。

其次器械产品更新换代很快,单品体量小。新技术、新材料、新方法导致产品推陈出新的速度也比药品快,即使是在原有产品上更新换代,单品规模仍然较小。小众而多样化决定了医疗器械单体扩张的难度加大,单个品种市场规模很容易碰到天花板。


(2)品牌营销的影响力较大

在医院中,医生对医疗器械的话语权较大。一旦医生对某个品牌的器械使用养成习惯,往往难于用其他品牌产品去更换。因为一个医生用惯了一个器械,操作熟练了,效果就是好。如果突然更换一个器械,操作不熟练,用起来效果就没那么好。如果引进一个新品牌的器械,医生需要较长时期的学习、适应,这对于每天都有繁忙的医疗工作的医生来说是不现实的。所以,先进入医院,树立起品牌形象的公司相对于后来的公司会很大的竞争优势。目前国产器械现在进入医院,就面临着外资大公司在医院已经具有先发的品牌优势的阻碍。


(3)医疗器械销售需要重视售后服务

医疗器械涉及到医药、机械、电子等多学科交叉,新技术发展较快,在使用过程中往往需要不断的改进,因此不仅仅是销售商品,应该更加注重售后服务。比如大型医用装备往往需要保养、维修等售后服务。售后服务不仅能够建立品牌的忠诚度和美誉度,还能够获得及时、有效的产品改进意见。在售后服务过程中,生产商可以和使用者充分的沟通,了解产品的优劣势以及使用者未满足的需求,这可以为下一步的产品开发提供基础。此外,售后服务也是很重要的盈利来源。因为在售后服务过程中,客户在零配件方面没有太大选择的余地,价格敏感度也不会太高,及时有效的售后服务可以提升产品销售的整体效益。


1.3医疗器械行业规模

医疗器械行业是事关人类生命健康,多学科交叉、知识密集、资金密集型的高技术行业。随着全球老龄化的发展,以及近年来新技术不断出现和医疗器械行业的快速渗透,医疗器械行业始终保持着较快的增速。如今,医疗器械行业已成为全球经济中发展最快、贸易往来最活跃、人均产值与行业利润率都居前列的行业之一。


1.3.1全球医疗器械行业市场规模

根据EvaluateMedTech的统计,2015年全球医疗器械销售规模为3903亿美元,2011-2015年全球医疗器械销售规模稳步增长,复合增长率为1.90%。基于120家医疗器械行业内领先公司的数据测算,2015~2020年世界医疗器械产业复合年均增长率将达到5%,到2020年市场规模达到5140亿美元。根据此增速测算,2016年全球医疗器械销售规模为4063亿美元。

 



全球医疗器械行业集中度较高,欧盟医疗器械委员会统计数据显示,美国、欧盟、日本共占据全球医疗器械市场超八成的份额。其中,美国是全球最大的医疗器械生产国和消费国,消费量占全球的40%以上。目前排名前25位的医疗器械公司的销售额合计占全球医疗器械总销售额的60%。


随着核心技术难关的逐步突破,加上人力成本等相对优势,亚洲地区日渐晋升为全球最具发展潜力的市场。以中国、印度为代表的亚洲新兴国家医疗器械行业表现突出,年复合增速甚至超过20%,显着高于发达国家的增长水平。



1.3.2中国医疗器械行业市场规模

中国医疗器械产业的发展令世界瞩目。尤其是进入21世纪以来,产业整体步入高速增长阶段,销售总规模从2001年的179亿元,到2014年约合2556亿元,增长了14.28倍,国内医疗器械市场规模大大高于全球增速,成为仅次于美国的全球第二大医疗器械市场。我国医疗器械2015年市场总规模约为3080亿元,2015-2020年医疗器械市场将保持20%的增速。根据此增速测算,2016年中国医疗器械销售规模为3696亿元。




随着我国医疗器械产业的发展,全国已形成了几个医疗器械产业聚集区和制造业发展带,珠江三角洲、长江三角洲及京津环渤海湾三大区域成为本土三大医疗器械产业聚集区。据不完全统计,三大区域医疗器械总产值之和及销售额之和均占全国总量的80%以上。因为各区域自身所具有的条件不同,这三大产业聚集区又呈现出明显的地域特点。中国医疗器械产业的区域分布格局如下表:




1.3.3中国将成为全球医疗器械制造中心

经过多年快速发展,我国医疗器械行业已初具规模,也涌现了像迈瑞、华大基因、威高等一批具有国际影响力的企业。在经济全球化的大背景下,企业加强国际协作,立足全球配置资源的需求日益迫切。中国有着丰富的资源、较低的人力成本、完善的产业配套和巨大的市场潜力,正成为“世界的制造工厂”。全球多家医疗器械产业巨头在中国设立子公司或将生产制造甚至研发部门迁至中国。在与国际企业竞争的过程中,我国优质的医疗器械企业快速成长,逐渐具备参与国际竞争的综合实力和技术水平,中国将逐渐发展成为全球医疗器械制造中心。


第2部分 中国医疗器械GCP、GMP、GSP进展

2.1 2016年中国医疗器械临床试验面临重大变革

医疗器械广泛应用于疾病的预防、诊断、治疗、监护、康复等医疗卫生技术领域。但是,与药品一样,医疗器械在给人们带来健康福音的同时也有一定的潜在风险。因此,世界各国在医疗器械上市前,都要对其进行严格的审查,其中临床试验就是验证医疗器械上市前安全性和有效性的核心内容之一。


,中国医疗器械临床试验行业走过了一段无序生长期。2016年中国医疗器械临床试验行业迎来了根本性的变化。《医疗器械临床试验质量管理规范》的正式出台,为行业的质量管理指明方向的同时,;从国家到地方的临床试验核查,有力地打击了临床试验造假的行业痼疾。中国医疗器械临床试验正在上演一场行业改革和规范化的变革。


2.1.1医疗器械临床试验行业现状


国际上对医疗器械临床试验的监督管理非常重视。ISO(国际标准化组织)专门制定了医疗器械临床试验标准(IS014155),ISO14155标准是用于世界范围内医疗器械的临床研究标准,其主要内容是评价医疗器械在人体应用的安全性并确认其使用的有效性。


目前国际上通用的优良临床试验规范(goodclinical practice,GCP)是ICH-GCP。人用药物注册技术要求国际协调会(InternationalConference on Harmonization of Technical Requirementsfor Registration ofPharmaceuticals for Human Use,ICH)是由欧盟、美国、日本三方成员国于1990年共同发起,对三方成员国家的人用药品注册技术要求的现存差异进行协调的国际组织。ICH在国际临床试验规范化管理中起着非常重要的作用,目前,全球范围的多中心临床试验,尤其是多国多中心临床试验基本以ICH和世界卫生组织(WorldHealthOrganization,WHO)的各项指导原则为标准。因此,全球各国在制定本国的医疗器械临床试验质量规范时均会参考ICH-GCP。


在美国,1962 年《美国 Hefauver-Hatris 药品修正案》对临床实验管理进行了规范。美国FDA在 1996 年还发布了GCP。现在,II类和III类医疗器械产品在美国申请上市前批准(PMA)时,都要求提交临床研究报告。


欧盟于2003 年发布了医疗器械临床数据评价制造商和授权机构指南(MEDDEV.2.7.1)。MEDDEV.2.7.1对医疗器械临床试验方案及数据统计学分析有原则要求,为进行CE注册的医疗器械企业提供了临床评价的指南。MEDDEV.2.7.1属于指南文件,没有实施期,截止2016年底,指南已更新了四版。


我国关于医疗器械临床试验的行业标准是YY/T 0297,该标准等同采用国际标准ISO 14155。由于 ISO 14155 旨在满足不同国家、地区以及国际管理法规中的技术层面的基本要求,而不包括法律法规性的要求,相应的YY/T 0297 也是如此。因此,为加强医疗器械临床试验的管理,保障受试者权益,我国还制定了医疗器械临床试验方面的法规。


2004年 1 月 17 日, Foodand Drug Administration,CFDA)发布了《医疗器械临床试验规定》,成为第一部专门针对我国医疗器械临床试验的管理性文件和指导文件。该规定明确了试验的方案和报告格式,但对于如何选择临床试验机构、如何进行临床试验,以及如何使用文献数据和历史资料等相关内容未对此进行详细说明。


2016年3月23日,CFDA会同卫计委重磅发布《医疗器械临床试验质量管理规范》(医疗器械GCP),取代了2004年的《医疗器械临床试验规定》。从此,。

2.1.1.3行业存在的主要问题


虽然《医疗器械临床试验质量管理规范》(医疗器械GCP)已正式发布实施,但是GCP的贯彻与落实仍有很长一段路要走。我国针对医疗器械临床试验的管理还处于初级阶段,大部分临床试验的申办企业乃至研究机构都缺乏GCP管理的意识。同时,。例如在对临床试验机构、合同研究组织(ContractResearch Organization,CRO)的法律责任界定仍需进一步明确。此外,,对不合规的情况,特别是造假行为需要严厉惩处,。


(2)临床试验机构数量和能力有限

医疗器械临床试验的开展,。然而,由于医疗器械的临床机构资质认定结果还没有正式发布,因此到目前为止,医疗器械的临床试验机构仍然是借鉴药物临床试验的机构目录。当前,获得药物临床试验机构资格认定证书的医疗机构大约400余家,这远不能满足大量的药物及器械临床试验需求。此外,并非所有的药物临床试验机构均能够或者愿意承担医疗器械的临床试验项目,因此,申办方经常会遇到找不到合适的临床机构的困境,尤其是在临床试验机构分布很少的地区开展试验的情况。


(3)行业人才资源匮乏

一个好的医疗器械临床试验的实施需要大量的多学科背景的人才参与,其中包括对医疗器械研发和生产非常熟悉的技术专家,对医院临床工作非常熟悉和擅长的临床医生,对试验数据统计分析十分精通的统计师,对临床试验的基础学科—循证医学有深刻理解的学术专家。只有这四方面的人才齐备,才可以组织好一个高水平的医疗器械临床试验。由于医疗器械临床试验行业在中国刚刚兴起,以上领域的人才本来就非常紧缺,而有能力汇集以上四方面人才来进行医疗器械临床试验的公司更可谓屈指可数。因此,人才是匮乏是制约中国医疗器械行业发展的非常关键的因素。


(4)对临床试验组织和实施不到位

虽然我国医疗器械首部GCP明确了实施者职责,如:向医疗机构提供医疗器械临床试验须知,与医疗机构共同设计、制定医疗器械临床试验方案,对医疗器械临床试验人员进行培训等等,但实际工作中有些企业缺少真正懂得临床试验的人员,有的甚至对GCP一知半解。这些都直接导致了整个临床试验不规范的情况出现。例如:对参与临床试验的人员培训不到位;有的临床试验方案缺乏科学性和可操作性等。


(5)项目不规范、真实性存在问题的情况比较严重

当前中国医疗器械临床试验行业存在着法规不完善、、对违法违规行为处罚力度比较轻的情况,加之中国CRO公司缺乏准入标准,大量不良企业恶性竞争,因此,项目不规范、数据造假的行业乱象比较突出。


一方面,临床试验机构数量太少,与每年需要开展临床试验的项目数量严重不匹配,导致临床试验机构不堪重负,影响临床试验的质量、规范。另一方面,受经济利益驱动,临床试验数据造假可大幅度降低产品注册成本,同时缩短注册时间,还可获得注册所需的临床试验报告完美的形式,这是企业造假的直接动机。再者我国目前医疗器械审评资源非常有限,评审人员往往无暇考究技术资料的真实性。


2.1.2行业进入规范期、整顿期

2.1.2.1《医疗器械临床试验质量管理规范》正式出台


我国医疗器械临床试验得不到有效的控制。医疗器械临床试验的范围过大、临床试验基地设置不够合理、。2004年,原国家食品药品监督管理局发布了《医疗器械临床试验规定》,该规定对规范医疗器械临床试验发挥了积极的作用。但随着对医疗器械临床试验认知的不断深入,其不足也逐步显露,如该规定过于原则和粗放,条款不够全面和清晰,而且随着生物技术、电子信息技术和新材料科学的迅速应用,该规定已难以满足目前医疗器械临床试验管理现状,尽快制定适合我国实际情况,具有较强指导性和操作性的管理规范十分必要。


早在2012年,我国已开始发布《医疗器械临床试验质量管理规范》的征求意见稿。经多方的反馈与修改,终于在2016年3月23日,CFDA会同卫生与计划生育委员会(卫计委)颁布了《医疗器械临床试验质量管理规范》。与此同时,CFDA又连续发布了对规范的解读以及配套的表格申请范本的两个规范性文件。《医疗器械临床试验质量管理规范》于2016年6月1日正式施行。中国版的医疗器械GCP终于正式落地。GCP的出台将成为我国医疗器械临床试验质量管理走向高标准的开始,也将对未来行业的发展产生深远的影响。


2.1.2.2自查核查启动,行业进入大整顿时期


数据造假,管理不规范的行业乱象已发展成为临床试验行业的积疾,严重危害行业的健康发展,也对人民群众的用械安全埋下非常大的隐患,临床试验行业到了必须整顿的关键时点。


,加强医疗器械临床试验监督管理,查处临床试验违法违规尤其是弄虚作假行为,强化申请人和临床试验机构的法律意识、诚信意识、责任意识和质量意识。继2015年7月22日CFDA启动药品临床试验核查之后,2016年1月CFDA也敲响了医疗器械临床试验核查的钟声。


(1)CFDA核查工作进展

2016年1月21-22日全国医疗器械监督管理工作会议上提出 2016 年将适时组织开展临床试验数据真实性、合规性和完整性监督抽查,加强虚假临床试验资料举报的有因核查。


2016年2月27日 CFDA对日本富士瑞必欧株式会社的乙型肝炎病毒核心相关抗原(HBcrAg)检测试剂盒进行了监督检查,发现其注册申报所提交的临床试验数据存在真实性等问题,所以该试剂盒被判定不予注册。这是首个因临床试验数据存在真实性问题而不予注册的医疗器械产品。


2016年3月23日  CFDA会同卫计委制定颁布了《医疗器械临床试验质量管理规范》。在同一天,。


2016年4月7日 CFDA颁发了《关于贯彻实施医疗器械临床试验质量管理规范的通知》,强调要加强临床试验日常监督检查,,应严格按照《规范》的原则及要求适时开展日常监督检查。


2016年4月12日  CFDA发布了《关于征求医疗器械临床试验现场检查程序和检查要点意见的通知》,。


2016年6月1日《医疗器械临床试验质量管理规范》正式施行。


2016年6月8日  CFDA发布了《关于开展医疗器械临床试验监督抽查工作的通告(2016年第98号)》,将采用回顾性检查的形式对在审的医疗器械注册申请中的临床试验数据真实性、合规性开展监督检查。


2016年9月6日CFDA公布了第一批抽查结果


2016年12月14日,CFDA公布了第二批抽查结果。


(2)CFDA 两批核查结果

截止2016年12月,CFDA先后发布了两批临床试验核查项目结果。2016年9月6日,,抽查的10个遭抽查注册申请项目中有4个被查出存在临床试验数据真实性问题,项目被拒绝受理,且一年内不予再次受理。此外,涉嫌为4个注册申请项目出具虚假报告的临床试验机构,也将面临药监部门的调查处理。除此之外,CFDA还同期发布了51家企业撤回101个医疗器械注册申请项目的通知。



2016年12月14日,CFDA公布了第二批抽查结果。第二批医疗器械临床试验监督抽查中发现3个医疗器械注册申请项目存在真实性问题。同时,CFDA还公布了自核查公告发布之后,从2016年10月20日至2016年12月12日,共有27家企业撤回32个医疗器械注册申请项目。




(3)各省市的核查进展

截止2016年12月,已有12省市发布了医疗器械临床试验核查项目或公告。各省市项目核查具体情况如下:



(4)地方局核查处罚分析


1)处罚最严—不予注册+5年内不受理

在对“存在临床试验数据真实性问题”的企业处罚上,北京、云南、广西这三地则是最严的。这三地均规定:在检查中发现临床试验数据不真实的,对在审的注册申请,作出不予注册决定;已取得注册证书的,撤销原许可证件,并5年内不受理相关责任人及企业提出的医疗器械许可申请。仅存在合规性问题的,对注册申请资料和监督检查发现的问题进行安全性和有效性综合评价,作出是否批准注册的决定。


其中,广西和云南对在审的注册申请,还给予注册申请人一年内不再受理该行政许可申请的处罚。广西对已取得注册证书的,还要罚款5至10万元。而北京市如果发现申请人严重的弄虚作假行为,食药监部门将对申请人所有产品的全部临床试验项目开展全面检查。也就是说,只要申请人在一个注册临床项目中存在严重的弄虚作假行为,其所有产品的全部临床项目都会面临全面的检查,可谓“一着不慎、满盘皆输”!


其他各个省份,则未针对已取得注册证书的注册申请项目,提出处罚措施。对在审的注册申请,均是不予批准注册,并给予注册申请人一年内不再受理该行政许可申请的标准处罚。


2)追查时间最久

浙江省是倒查回顾时间最久的。该省要求对“2011年6月1日至2016年5月30日期间开展的临床试验项目”全部进行自查,历时5年之久。而排第二的是云南省,该省倒查至2年前,要求对省药局2014年10月1日至2016年8月12日受理的境内第二类医械注册(包括已审批和在审)产品临床试验项目进行回顾性检查。


2.1.3行业变革带来的挑战

医疗器械临床试验行业的变革将会为未来开展临床试验带来更大的挑战,具体体现在以下方面:


2.1.3.1增加临床试验的合规性风险

合规性是医疗器械临床试验核查的重点之一,未来开展医疗器械临床试验需要特别重视合规性问题。在临床试验条件方面需要特别关注:临床试验单位的条件的合规性,伦理审查资料以及批件的合规性,试验职责分工记录以及开始实施时间的合规性。在临床试验实施过程中则需要关注:受试者的筛选/入组数据链的完整性,临床试验数据的保存与溯源,临床试验产品及相关试剂、仪器管理记录的完整性,生物样本的管理轨迹的可溯源性等方面。


随着医疗器械GCP的贯彻推行,临床试验过程中,守规矩,注重真实,合规、可操作,可溯源,保证临床试验全过程的完整非常必要。从CFDA公布的两批核查结果来看,多个项目由于合规性存在问题而被处罚或主动撤回,尤其是体外诊断试剂类项目。,从申办企业、医院到CRO均需加强对临床试验项目的管理。合规性是横亘在已开展或即将开展的医疗器械临床试验项目的首要挑战。


2.1.3.2增加了企业的成本

随着行业要求的提高,企业开展临床试验的成本将大幅提高,主要体现在:

(1)增加时间成本

随着医疗器械临床试验要求趋严,加之大部分医疗器械临床试验研究水平不高,医院及医生对开展医疗器械临床试验的动力开始下降,目前很大一部分的医院暂停了承接新的医疗器械项目。企业开展新项目时往往因为找不到合适的医院而需要暂缓或等待。同时医院在审核医疗器械临床试验项目时,会比以往更加严格和谨慎,对资料的要求也会更加规范和严格,这些都会延长整个项目进展的周期。

(2)增加人力成本

临床试验是团队工作,需要不同的部门和人员相互配合,才能共同完成。,企业需投入更多的人员来加强项目的组织与落实,包括组织制定临床试验方案等文件、制定临床相关标准操作程序、开展临床试验监查核查、对相关文件的管理,等。同时,为适应新发布的GCP要求,企业更需要花大精力对项目执行人员培训。这些都使得企业的在开展医疗器械临床试验项目的人力成本增大。

(3)增加费用成本

临床试验的费用成本一般来说,主要由:研究者的费用、伦理费、开展临床试验必要的检查费、受试者补偿、临床试验保险费用,等方面组成。随着临床试验周期的延迟、人力成本投入的增加,以及对临床试验各个环节管理的加强,企业在对医疗器械临床试验的费用预算将需要大幅提升。


2.1.4行业的未来发展趋势

、严格化

近一年来,。随着《医疗器械临床试验质量管理规范》的正式出台,。这必将带动医疗器械临床试验质量管理的整体提升。相信医疗器械行业人士眼前会呈现出这样一幅画面:,临床试验的项目核查工作已经在全国开展,对违法违规企业的处罚力度加大,企业想通过钻空子的方式通过临床试验可能性已经非常小,医疗器械临床试验行业将走向严格化和规范化。


2.1.4.2产品质量过硬、诚信守法的医疗器械企业将胜出

通过强化临床试验项目的管理,开展全国的临床试验项目核查,一方面可以解决产品申报资料规范性、真实性问题,另一方面也起到净化市场的作用。将部分不合格、起不到预期作用的器械清除到市场之外。尤其是临床试验数据存在造假行为的企业,通过实施临床试验数据自查,必然主动撤回产品注册申报资料甚至撤回已经注册产品,影响到企业产品的合法性,进而影响企业的生存,严重者要从医疗器械行业永远退出了。


但是,那些真正拥有自主知识产权、诚信守法以及临床试验规范的企业将会带更多的发展机会。这些企业本身的临床试验资料就是真实的,获取产品注册证是也理所应当的,本该在市场上受到保护、获得较高市场占有率,但长期以来,这类企业受造假数据骗取注册证企业的打压,受到劣质产品的排挤,存在着所谓的“劣币驱逐良币”的现实。如今,通过实施临床试验数据自查,将那些违法企业驱逐出市场,对诚信守法企业来说形成了政策性保护,为他们提供巨大的市场空间,销售额和销售利润都会有进一步提高,企业的创新活力和竞争力也将进一步增强。总之,临床试验数据自查对那些真正拥有自主知识产权、诚信守法及临床试验规范的企业来说带来的是机会,他们真正的春天终于开始了[1]。


2.1.4.3有利于CRO企业的发展

医疗器械临床试验核查的影响面将涉及医疗器械生产企业、医疗器械研发组织、医院临床研究机构等。医疗器械临床试验规范化的提升,迫使生产企业出于成本控制和专业化的考虑而更多地选择与CRO 企业合作,尤其是一些具有一定规模且操作规范的CRO 企业,为这些 CRO 企业的发展提供了更好的契机。、提升行业要求和标准来规范产品、提升质量,让一些不规范的、缺乏竞争力的小型CRO公司自然淘汰,有利于提高行业集中度、促进行业健康发展,一些管理规范、质量控制体系良好的龙头企业有望通过这种优胜劣汰获取更大的市场份额,有利于改变目前医疗器械CRO 行业集中度较低的局面。


2.1.5如何正确选择CRO公司

医疗器械的研究开发过程中,临床试验通常花费最多、耗时最长。因此,如何减少可以避免的失误,在尽短的时间内获得高质量的研究结果,这是申办者在设计医疗器械临床试验时需要审慎决策的问题。正确选择合作CRO至关重要,涉及到临床研究的成败。那么,医疗器械企业应如何评估和选择CRO公司呢?

作为企业,应该制定清晰的合作计划,具体可采取“三步法”。首先,明确企业本身所需要的CRO公司的哪种服务或者资源;然后,获得可提供相应服务的CRO公司名单;最后,筛选合适的公司,双方进行洽谈,确立合作。在这个过程中,如何对入选的CRO公司进行评价尤为关键。奥咨达医疗器械服务集团对CRO的优劣评价应该着重以下几个方面:


(1)医疗器械行业经验:医疗器械行业和药品在临床试验上有着本质的区别,引用的标准、观察的重点、产品的特性完全不同。


CRO公司的人员数量:临床试验是严格按照法规要求的流程进行,公司内部涉及到:销售、财务、IT、CRA、PM、数据管理、统计、医学、法务、注册、体系管理等等,很多小型的CRO公司,把关键步骤再分包出去,给项目造成风险。低于百人的医疗器械临床试验CRO,基本没有能力承接高端多中心医疗器械的临床试验。


(2)公司人员组成:中上层的管理者素质通常很高,但实际操作人员往往不会是与你洽谈合同的人,需要注意这两者之间的差异。


(3)人员流动性:项目直接接触的监查员和项目经理很重要,毕竟上层的流动可以由管理而迅速解决,而实际操作人员的变动给医生带来的麻烦是比较棘手的。


(4)公司科研经验:首先要有监查的经验,然后再是相关项目经验。


(5)资源优势:与合作医院的关系、医药系统的人脉关系


(6)风险承担能力:也就是财务状况,严谨的讲,企业在合作中承担的风险最大,但如果CRO的资金实力不足,将更加扩大风险值。


(7)保密机制:CRO公司必须要有完善的保密机制,确保申办者的利益。

此外,合作结束后,最终如何评估合作后的结果呢?可以从几个方面进行考量,包括工作时间表和质量报告以及文档完成情况、国家注册法规/GCP的依从情况、合作中,发现问题和解决问题能力及费用价值等。


2.2  2016年中国医疗器械GMP相关进展

《医疗器械生产质量管理规范》已于2015年3月1日施行,2016年,、通知,并进行各种飞行检查工作,对发现问题的企业进行公示。各省市药监局也纷纷开展医疗器械生产企业监督检查工作,对违法违规的企业进行了处罚。奥咨达为您独家整理了2016年医疗器械GMP相关进展,详情如下:


表9:2016CFDA发布的GMP相关文件

来源:CFDA官网


表10:2016CFDA发布的医疗器械GMP相关事件

来源:CFDA官网


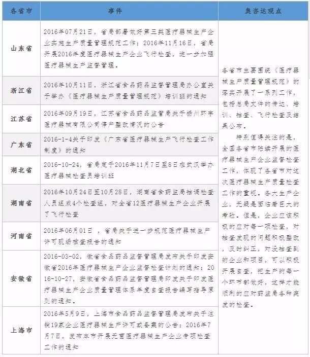
表11:2016各省市发布的GMP相关事件

来源:各省市药监局官网

2016年医疗器械GMP相关的各项法规文件的出台,使得《医疗器械生产质量管理规范》得以落实和细化,这对规范医疗器械生产、,保障医疗器械安全有效,促进行业发展,具有重要意义。同时,,对违规企业严格处罚,可以有效规范市场秩序,保障医疗器械的安全有效。这也将促进我国医疗器械产业的优化,医疗器械行业优胜劣汰的趋势将更加明显,推动医疗器械企业进一步整合。


2.3  2016年中国医疗器械GCP相关进展

2016年,是中国医疗器械临床试验法规走向完善的一年,同时也是医疗器械临床试验的核查年。在这一年里,《医疗器械临床试验质量管理规范》正式出台,成为行业的里程碑式事件。同时,,医疗器械临床试验的核查风暴席卷全国。此外,这一年里医疗器械临床试验领域还有哪些重大事件值得我们去关注?以下是奥咨达为您独家整理的,2016年中国医疗器械GCP相关进展详情。




表12:2016 CFDA发布的GCP相关文件

来源:CFDA官网


来源:各省市药监局官网

2016年是中国医疗器械临床试验管理取得重要进展的一年。《医疗器械临床试验质量管理规范》的颁布,为医疗器械临床试验的开展提供了法规保障;全国各省市陆续开展医疗器械临床试验监督检查工作,。通过医疗器械临床试验的GCP管理,短期内对参与临床试验的各方都造成了一定的压力,但从长远看,提升行业要求、,有利于提高我国医疗器械临床试验的质量。同时,一些管理规范、质量控制体系良好的龙头企业有望通过这种优胜劣汰获取更大的市场份额,有利于提高行业集中度,最终促进行业的健康发展。


2.4  2016年中国医疗器械GSP相关进展

医疗器械经验质量管理规范(医疗器械GSP)作为医疗器械流通过程中质量控制的基本准则,规范着医疗器械经营企业的各个经营环节。2016年,作为整个医疗器械行业的整治年,医疗器械经营领域也不例外。,并对全国医疗器械的经营企业进行了大规模的检查,发现不合规的经营企业及时进行惩治和处罚。以下是奥咨达为您独家整理的,2016年中国医疗器械GSP相关进展情况。


表14:2016中国医疗器械GSP相关进展

来源:药监局官网


2016年,药监部门在落实《医疗器械经营质量管理规范》的基础上,加强了对医疗器械经营流通领域的治理。这对我国18万的医疗器械经营企业,无疑是一个重大的考验,企业面临着各种飞行检查。可谓牵起一股医疗器械经营行业的“整风运动”。通过开展对医疗器械经营流通领域的治理,不仅是打击违法违规行为的有效手段,更是净化市场秩序、促进市场规范的有力举措,对保障公众用械安全、促进医疗器械产业健康发展具有重要意义。同时,这对于进一步加快我国医疗器械行业结构的调整,做大、做强医疗器械经营企业,提高医疗器械行业市场准入的门槛,提高企业的集约化、规模水平和综合竞争力都具有重要意义。


转自:奥咨达

点击“阅读原文下载电子版